Breeze: a web application for drug screening data analysis


Welcome to Breeze!

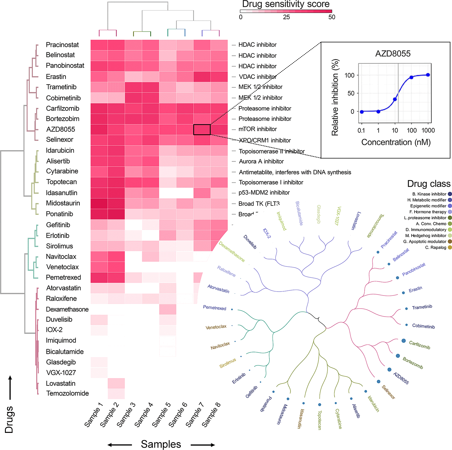
Breeze is an interactive web application for drug screening data analysis. It includes (1) comprehensive quality control statistics, (2) dose-response curve fitting, and (3) calculation of quantitative scoring parameters such as EC50, IC50, drug sensitivity score (DSS) and AUC. The interactive visualizations generated at each step allow easier exploratory analysis to better understand drug-screening data.


Citations
Potdar S, Ianevski F, Ianevski A, Tanoli Z, Wennerberg K, Seashore-Ludlow B, Kallioniemi O, Östling P, Aittokallio T, Saarela J. Breeze 2.0: an interactive web-tool for visual analysis and comparison of drug response data. Nucleic Acids Res. 2023 Jul 5;51(W1):W57-W61.PMID: 37178002; PMCID: PMC10320147.
https://doi.org/10.1093/nar/gkad390

Potdar S, Ianevski A, Mpindi JP, Bychkov D, Fiere C, Ianevski P, Yadav B, Wennerberg K, Aittokallio T, Kallioniemi O, Saarela J, Östling P. Breeze: an integrated quality control and data analysis application for high-throughput drug screening. Bioinformatics. 2020 Jun 1;36(11):3602-3604. PMID: 32119072; PMCID: PMC7267830.
https://doi.org/10.1093/bioinformatics/btaa138


Get Started